facebook
youtube
  • NORMATIVA PRIVACY
1a657f70-2145-42e2-90dd-4cc25bb629dd

COOP@ALTAVALLE.NET

STELLA ALPINA SOCIETÀ COOPERATIVA SOCIALE DELL'ALTA VALLE CAMONICA

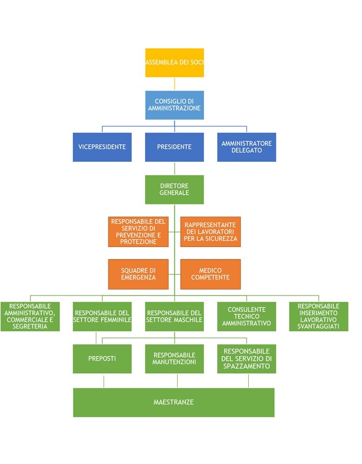
ORGANIGRAMMA della COOPERATIVA STELLA ALPINA

b93ca26d-4b11-44af-86f7-ee193acd8d98

facebook
youtube